To whom are you asking?
Sorry Iām not too familiar with how threads work. But where did you get "Nec audiendi qui solent dicere, Vox populi, vox Dei, quum tumultuositas vulgi semper insaniae proxima sit"? @Miles07
ā¦where did you get "Nec audiendi qui solent dicere, Vox populi, vox Dei, quum tumultuositas vulgi semper insaniae proxima sit"? @Miles07
Itās the full sentence from which āvox populi vox deiā originates, quoted by drgibbles here.
Wikipedia link here.
The latin is there to both encourage you to work together and create the story, and also⦠to beware the red herrings that sometimes appears from the crowd. So grats on both getting that out there and having someone demonstrate it.
As much as I hate intervening, especially considering a fair bit of work has gone into it, Iām afraid the zirconium and absolute symmetry of differential algorithms (as much as we all LOVE torii and sphere geometry), isnāt going to solve the HALOS file. However I should congratulate you on what is a very creative idea.
I did however find a link between pizza and zirconium
https://ydjinbaoli.en.alibaba.com/product/1853377418-0/China_Factory_zirconium_oxide_pizza_knife.html
(donāt read into that too deeply⦠youāre going to anywayā¦)
Iām not going to go into super advanced mathematics on this though (because iām not even slightly into advanced mathematics), so the study of multivariate polynomials over finite fields and toral switching as concerns cryptography isnāt needed 
oh - my website is down, because the server company lost all the data and iāve not bugged Josh enough yet to get a new one up, nothing suspicious there either.
Well, look who it is.
Yeah, look who it is. I thought he must have been in Xen
since we hadnāt heard from him in so !long.
Hallelujah!
The latin is there to both encourage you to work together and create the story, and also⦠to beware the red herrings that sometimes appears from the crowd. So grats on both getting that out there and having someone demonstrate it.
⦠Youāre welcome? I guessā¦
As much as I hate interveningā¦
No, please. Intervene more.
"Nec audiendi qui solent dicere, Vox populi, vox Dei, quum tumultuositas vulgi semper insaniae proxima sit.
And those people should not be listened to who keep saying the voice of the people is the voice of God, since the riotousness of the crowd is always very close to madness."
Weāve definitely seen our fair share of this, what with the random people popping in, causing a ruckus, and then popping out. And I mean those that have done it intentionallyānot geared toward @drgibbles.
I said it before, drgibbles, and Iāll say it againāI donāt think your confusing us is intentional, and I think you have the right mind for this, but you gotta tone it down a bit. I can only speak for myself, but I assume many others are with me on this. The ARG has evolved and become more complex, but we are nowhere near the level you are suggesting. With that in mind, however, I think you should take some time to look over the wiki and the blog and develop what you think the story to be. Your level of insight could be invaluable to us, and even if you donāt solve it directly, you may spark an idea in someone else.
@stormseekerāitās good to hear from you, man. Now Iām going to be a good little ARGinator and comment on something you said (if only because it makes me feel productive).
"Iām not going to go into super advanced mathematics on this though (because iām not even slightly into advanced mathematics), so the study of multivariate polynomials over finite fields and toral switching as concerns cryptography isnāt needed
"
Make of that what you will, but to me it indicates that we arenāt looking at some incredibly complex solution, but one that is relatively simple in method and complicated only by lack of the correct key/information.
ā¦Xenā¦
Little bit off-topic⦠but has anyone else here played Prospekt yet?
All Iām saying isā¦
Xen.
Black Mesa Xen would look awesome if they used those assets in Prospekt. I literally cried when I got to that level in Prospekt, thinking about how Shepard got to Xen before Freeman did. 
Back on topic - I agree with Guns in that the method should not be complicated. That helps to shave off a good number of methods that we wonāt need (at this point in the ARG), but⦠Still, taking out a large amount of the haystack still leaves us with a needle to find.
Oh, Storm popped his head in! Awesome! Iāve just been watching for the past while but I feel some incentive to go ahead and jump back in since I just got past all my ACT stuff and we got some support from Storm.
So basically we know a few things for sure:
1.) This is a tough puzzle.
2.) You donāt have to be a crazy cryptography freak to figure it out.
3.) Thereās no super advanced mathematics either.
I think what we need to do is narrow down what we believe is the most convincing plotline to explain what is going down here. Storm has repeated again and again that we seemingly write this story, as such as ARG type stuff like to do, so we should do just that. This ARG is all in the finer details, so letās try to avoid something that wouldnāt explain everything weāve gone over and all of the gameās mysteries.
If I had to say what we should do, Iād say we need to get more organized and startup a Google Document or (even better) a Mindmeister map or something. It feels as if we got a huge problem of alienating all the details kinda, and by that I mean ignoring or forgetting, due to this lack of efficiency in organization.
The biggest problem again and again though is the fact that weāre setup and binded to a single thread that just anyone can comment on, so someone comes along, throws a wrench in the discussions, and detracts everything. We need to get organized, and IMO, expand to ot her places much more like-minded as us. A good example of this would be maybe a place like /r/GameDetectives. Maybe that can get us some more help and get us more efficient output.
If any of you think similarly or otherwise, please speak up. Like Storm said, heās trying to encourage us to work together, and not fall victim to any red herrings or the āmadnessā of āthe crowd.ā After all, thatās what ARGās are kinda all about.
Little bit off-topic⦠but has anyone else here played Prospekt yet?
All Iām saying isā¦
Hide Spoiler Xen.
Black Mesa Xen would look awesome if they used those assets in Prospekt. I literally cried when I got to that level in Prospekt, thinking about how Shepard got to Xen before Freeman did.
[attach=4591,none,1366][/attach][attach=4592,none,1366][/attach][attach=4593,none,1366][/attach][attach=4594,none,1366][/attach][attach=4595,none,1366][/attach][attach=4596,none,1366][/attach]
I think what we need to do is narrow down what we believe is the most convincing plotline to explain what is going down here. Storm has repeated again and again that we seemingly write this story, as such as ARG type stuff like to do, so we should do just that. This ARG is all in the finer details, so letās try to avoid something that wouldnāt explain everything weāve gone over and all of the gameās mysteries.
The question is: How far into the story do we need to go at this point in order to solve the current puzzle? In all likelihood, the HALOS file puzzle isnāt our final puzzle. If there are further puzzles ahead, it means the story will continue as well, so we probably donāt need to explain everything just yet.
āAN UNKNOWN ENERGY FORM WAS DETECTED WHILST INVESTIGATING THIS HYPOTHESISā
Have we ever determined what this energy form was/is? Whether it has been replicated, isolated, and studied?
Is HALOS this energy form?
āAN UNKNOWN ENERGY FORM WAS DETECTED WHILST INVESTIGATING THIS HYPOTHESISā
Have we ever determined what this energy form was/is? Whether it has been replicated, isolated, and studied?
Is HALOS this energy form?
It has barely been discussed. A few months back I posted a theory that this energy form could have been the signature of a crystalline life form. @JeffMOD followed up on this idea and suggested that it could have been an intelligent life form that was sucked in from another dimension during a LOLIA (Laser Optronic Linear Inducer Array) ābridgingā experiment.
The theories that the energy form is some kind of intelligent life form imply that HALOS is a vessel of sorts, built to harbor this life form and to harness its powers.
The problem with these theories is that they go against the already established theory that HALOS is an artificial intelligence running on some kind of quantum supercomputer system, built on superconductive niobium chips. This theory is supported by comments made by 0418_08151814 (see bottom of the page) in a PM to @Gunsrequiem. (I can try listing the arguments that formed the basis of this theory if need be.)
Some questions we need to ask: Did Dr. Horn upload/transfer his consciousness into the AI? Is that why he needed to plant messages to remind himself of things, like the ākey to all thingsā, because he was afraid that he would lose parts of his memories in the transfer? Does he still have a corporeal self? Or does he currently only exist as a ghost in the machine?
I was looking at the metadata of grilledpizza.jpg and it made me wonder if another image or another file could be hidden within it so i would like to know if its possible with the jpeg file.
I was looking at the metadata of grilledpizza.jpg and it made me wonder if another image or another file could be hidden within it so i would like to know if its possible with the jpeg file.
People have looked (myself included), but nothing has ever been found.
The problem with these theories is that they go against the already established theory that HALOS is an artificial intelligence running on some kind of quantum supercomputer system, built on superconductive niobium chips. This theory is supported by comments made by 0418_08151814 (see bottom of the page) in a PM to @Gunsrequiem. (I can try listing the arguments that formed the basis of this theory if need be.)
Well, then again, 0418, aka Code, confirmed to be Storm, could just be a red herring and infact be trying to mislead us into believing itās an AI. However, for all we know, it could even be both. As vague as what Iām saying seems, I think we should think on both of those theories and see which one just ends up making more sense overall.
Did Dr. Horn upload/transfer his consciousness into the AI?
I think if weāre talking about this type of line, itās much more likely to be Dr. Bottomley, who seems to be in kahoots with whatever Dr Horn is going after. To quote him:
Iām Paul Bottomley (for my sins in a past life, no doubt), a friend of Chrisās, and was once shot in the head for science. I was planning to create some kind of short story about how āIā survived the BM incident through the clever use of cloning. It wouldnāt have been related in any meaningful way to Stormseekers magnum opus.
But frankly, Iām just too tired. And it probably would detract somewhat from what Stormseeker has created for everyone - about which, I hasten to add, I know as much (less than, in fact) as anyone here. So, yeah, let it be known that Bottomley is alive and continuing his very ethical and worthy research in a major American City."
Thereās a lot to speculate on there, but to be on-track, I want to point out the highlighted. If we speak of uploading someone into an AI machine, the term ācloningā could be a phrase to fit that.
If I remember correctly, according to Portal 2 or Episode 2 I think, Black Mesa had been stealing a lot of Aperture Scienceās technology. For anyone on here wondering what Aperture Science and what it has to do with Black Mesa or need a refresher, Iāll sum it up. Aperture Science is a rival company with Black Mesa set within the same universe. Aperture and Mesa had a long history and are very respected in their own fields, very different from eachother. However, Aperture had something really interesting that is related to this topic. They developed the extraordinary Portal Gun, gel conductors made of unique materials, shower curtains, etc⦠but they had their own AI, the Genetic Lifeform and Disk Operating System, aka GLaDOS. GLaDOS, as revealed in Portal 2, was originally a living woman named Caroline, the ālovely assistantā and possible lover of Aperture CEO Cave Johnson, but when she was close to death or something like that, had been uploaded into this machine, GLaDOS, and was able to ultimately kill everyone in the Aperture buildings around the same time the Black Mesa incident occurred (although that last bit is really unrelated).
But back to the point, what if Black Mesa had been stealing the data on GLaDOS and built their own, possibly more efficient, form of AI on the verge of maybe even a crystalline AI?
Another really odd thing, kinda off-topic but not really, I wanna point out is the somewhat peculiar number of bibles in the Black Mesa facility. Theyāve been under suspect before, so maybe we should have another look at them?
EDIT⦠READ THIS LINE CAREFULLY.
"Iām not going to go into super advanced mathematics on this though (because iām not even slightly into advanced mathematics), so the study of multivariate polynomials over finite fields and toral switching as concerns cryptography isnāt needed
"
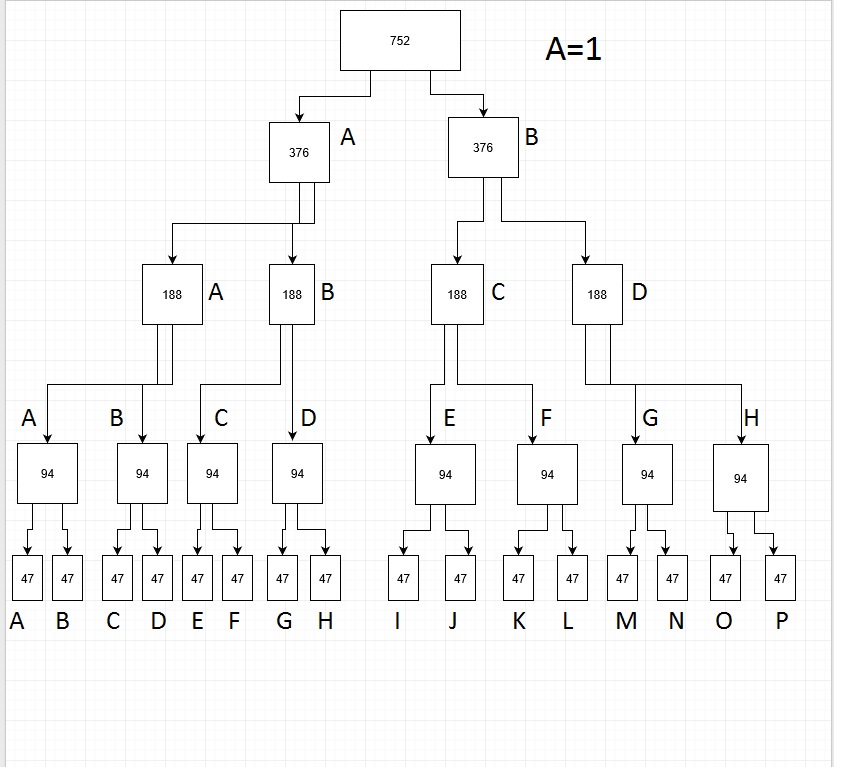
HERE IS THE PROPER ORDER FOR THE HEX CODE----- PART A there will be a PART B as well, with an A-value of A=0⦠I will also include the text files so its broken down, someone else can run it through a script or excel. Iām assuming you wont understand just by looking at this. just look at the text files individually, starting with
A=1-752.txt , then to 376A.txt and then to B and so on. if you need more of an explanation, let me know. because the word wrap is changing the look a little bit, you can match it up on a text page, by making the first 2 lines are 752 digits each, then the next 2 lines need to be A=1-376A
Then the next 2 lines need to be A=1-376B, and all the way down. EDIT, just look at each group of numbers, figure the first 4 of line 1 and the first 4 of line two. they are all checkdigits, you can either use addition,subtraction, multi, and division⦠and get the corresponding number next to it.
EDIT= the logic⦠pizza octodog pizza, hex 8 hex ā¦the knives meant cut. divide the code /2 reverse 2nd half, line up. 752/8=94 when split and lined up, =47 which is the number on the calculator with the note pad attached all over the game
the check numbers are telling me I had it lined up right. just needs to keep getting broke down.
Before you hate on it⦠DO THE MATH.
23220031352144665773243146391906434641311735422826650350226157772479234321662344182591332267254512315416026151044551158734333737713130933428052424341154604469366296492667397543909876563203410454027823ā¦
14001183820999036130286052686932921335461142608353153095164575643436264182006462812338832689380364145319563058492654388331135351054319597020366915952611594894764016579634456451328720454014302365678909ā¦
79152676541206599206126448191337295383556391446415612192546575141524234886514695519887136173151124724004492201413019161706663323313946317590913711863622780563973130938379067579930140654622439162922632ā¦
45225163084919921582265626651223438859639631425470566062560411144154522167661567666476052555389645686445108298147481636030793317226192598638481135222143613725657319856845241253236229261934226456041039ā¦
23220031352144665773243146391906434641311735422826650350226157772479234321662344182591332267254512315416026151044551158734333737713130933428052424341154604469366296492667397543909876563203
30236567890934579376629469266396440645114342425082433903131773733343785115544015162061451321545276223319528144326612343297427775162205305662822453711314643460919364134237756644125313002232
41045402782315465443697561046749849511625951966302079591345015353113388345629485036591354146308398623883321826460028146263434657546159035135380624116453312923968625068203163099902838110041
14001183820999036130286052686932921335461142608353153095164575643436264182006462812338832689380364145319563058492654388331135351054319597020366915952611594894764016579634456451328720454014
79152676541206599206126448191337295383556391446415612192546575141524234886514695519887136173151124724004492201413019161706663323313946317590913711863622780563973130938379067579930140654622
22645604103997576097383903137936508722636811731909571364931332336660716191031410229440042742115137163178891559641568843242514157564529121651464419365538359273319184462160299560214567625197
43916292263235214254865891375652731634122253118483689529162271339703063618474189280154468654698355525067466676516676122545144111406526066507452413693695883432215662656228512991948036152254
45225163084919921582265626651223438859639631425470566062560411144154522167661567666476052555389645686445108298147481636030793317226192598638481135222143613725657319856845241253236229261934
2322003135214466577324314639190643464131173542282665035022615777247923432166234418259133226725
5276223319528144326612343297427775162205305662822453711314643460919364134237756644125313002232
4512315416026151044551158734333737713130933428052424341154604469366296492667397543909876563203
3023656789093457937662946926639644064511434242508243390313177373334378511554401516206145132154
4104540278231546544369756104674984951162595196630207959134501535311338834562948503659135414630
0364145319563058492654388331135351054319597020366915952611594894764016579634456451328720454014
8398623883321826460028146263434657546159035135380624116453312923968625068203163099902838110041
1400118382099903613028605268693292133546114260835315309516457564343626418200646281233883268938
7915267654120659920612644819133729538355639144641561219254657514152423488651469551988713617315
5137163178891559641568843242514157564529121651464419365538359273319184462160299560214567625197
1124724004492201413019161706663323313946317590913711863622780563973130938379067579930140654622
2264560410399757609738390313793650872263681173190957136493133233666071619103141022944004274211
4391629226323521425486589137565273163412225311848368952916227133970306361847418928015446865469
9645686445108298147481636030793317226192598638481135222143613725657319856845241253236229261934
8355525067466676516676122545144111406526066507452413693695883432215662656228512991948036152254
4522516308491992158226562665122343885963963142547056606256041114415452216766156766647605255538
23220031352144665773243146391906434641311735422
22453711314643460919364134237756644125313002232
82665035022615777247923432166234418259133226725
52762233195281443266123432974277751622053056628
45123154160261510445511587343337377131309334280
08243390313177373334378511554401516206145132154
52424341154604469366296492667397543909876563203
30236567890934579376629469266396440645114342425
41045402782315465443697561046749849511625951966
66915952611594894764016579634456451328720454014
30207959134501535311338834562948503659135414630
03641453195630584926543883311353510543195970203
83986238833218264600281462634346575461590351353
35315309516457564343626418200646281233883268938
80624116453312923968625068203163099902838110041
14001183820999036130286052686932921335461142608
79152676541206599206126448191337295383556391446
64419365538359273319184462160299560214567625197
41561219254657514152423488651469551988713617315
51371631788915596415688432425141575645291216514
11247240044922014130191617066633233139463175909
90957136493133233666071619103141022944004274211
13711863622780563973130938379067579930140654622
22645604103997576097383903137936508722636811731
43916292263235214254865891375652731634122253118
81135222143613725657319856845241253236229261934
48368952916227133970306361847418928015446865469
96456864451082981474816360307933172261925986384
83555250674666765166761225451441114065260665074
47056606256041114415452216766156766647605255538
52413693695883432215662656228512991948036152254
45225163084919921582265626651223438859639631425
so you better understand, look at the very bottom 2 lines hereā¦
52413693695883432215662656228512991948036152254
45225163084919921582265626651223438859639631425
you can do 2-4=2 or 4-2=2 3+1=4 4-1=3 6-9=3 9-6=3 and so on and so on and so on
and thatās just the first couple of numbers from the last 2 linesā¦
Iām making a diagram so you have better visual, also, like the inverse picture I had posted before, sometimes you will need to shift 1 line, ONCE to the right of left. diagrams up in a few min.
a=1 master - Copy.zip (11.3 KB)
So after a google search on what a lepton is i have in the process figured out what some of the diagrams on the whiteboards are, Feynman Diagrams, donāt know if this was mentioned before here.







